探寻11个MBA特色项目,哪些是热门的“通用”方向
MBA读研时如果项目方向没选对,不仅影响上岸难度,即使考上了也是白花钱又费时!
想要匹配到最适合个人职业发展、投资回报率最高的项目方向,大家在第一步择校时就要优先考虑到所在行业与院校MBA项目方向的契合度,多了解院校不同项目特色与发展、申请难度以及竞争压力等等……
这两年随着MBA考生需求日益多元化,也有不少MBA名校在持续创建新的MBA项目方向,如果宝子们对这些院校最新信息不太了解,今天就和小编一起来看下国内MBA院校都有哪些主流的专业项目方向~
01、科技金融方向
致力于培养科创时代背景下理论与实践兼备,科技、金融和管理能力共通的高层次、复合型管理人才,助力学生实现从优秀精英到卓越领袖的跃层式发展。
热门院校项目:北京大学汇丰商学院MBA、中国人民大学科技金融方向班、西安交通大学管理学院MBA、复旦大学泛海国际金融学院、上海交通大学高级金融学院MBA、上海财经大学MBA、哈尔滨工业大学金融科技方向班、
特色课程:公司金融、财务金融、金融市场、金融风险管理、汇率与国际金融、金融衍生工具、电子商务与数字经济等
02、创新创业方向
旨在通过课堂授课与研讨、创业设计与实践、国际访学与实习来激发MBA学员的创业精神,提升MBA学员创业管理的认知和技能,培养具有全球化视野、战略性思维、卓越领导力和社会责任感的新一代创新创业者。
热门院校项目:中国科学技术大学MBA、对外经济贸易大学创新创业MBA实验班、浙江大学MBA创客班、厦门大学创新创业MBA项目、上海交通大学安泰经管学院创新创业特色方向、东华大学创新创业MBA项目、天津大学创新创业MBA
特色课程:创业管理、商务模式创新、创业领导力、开放式创新与公司内部创业、创业法律实务、商业计划、创新思维与创业设计、创业方法指导、行业与双创、创业融资与管理、创业实践等
03、医疗健康方向
专注于医疗健康产业管理,培养具有国际视野、创新能力、创业精神和社会责任感的医疗健康产业领军人才和医疗健康领域专业经营管理者、创新创业者。
热门院校项目:浙江大学医疗健康MBA项目、华东理工大学大健康产业管理班、中山大管理学院医疗管理MBA、深圳大学医疗管理方向MBA、上海理工大学医疗器械方向MBA
特色课程:健康概论、医疗健康产业及其投资、医疗健康产业政策、健康产业商业机会挖掘等健康产业管理变革与实践、国际医药医疗市场分析、健康保障制度与产业机遇等
04、人力资源方向
培养具有国际视野、掌握如招聘、培训和发展等人力资源职能模块等提升员工技能和能力的系统知识、掌握如绩效考核、薪酬激励等有关激励员工工作动机的系统知识等战略人力资源能力人力资源高级职业经理人。
热门院校项目:中国人民大学人力资源管理方向、华东师范大学人力资源管理与应用心理MBA、北京师范大学人力资源管理与应用心理MBA、华东理工大学华理-美国罗格斯国际班
特色课程:战略性人力资源管理、人事心理学、薪酬管理、战略招聘、组织人员配置等
05、文化传媒方向
以“文化传媒”为特色的MBA教育项目,着力培养国家和社会急需的“懂文化传媒,善经营管理”的高级复合型人才。
热门院校项目:中国传媒大学文化传媒方向
特色课程:传媒创新与融合发展、大数据决策与全媒体应用传媒资本运营数据可视化与商务分析、跨国媒体策略与全球传播·中国传媒政策与环境、媒体实效管理
06、法学方向
专注于法商管理,培养具有法商智慧,讲政治、懂法律、有思想、善经营的新时代企业家、管理者。
热门院校项目:中国政法大学企业合规与公司治理方向(法商管理方向)
特色课程:法商管理学;企业家法:创业、守成与传承;商业伦理与企业社会责任;商事交易法与合同法等。
07、教育方向
致力于培养熟悉传统教育与人工智能协作共存商业逻辑,具有前瞻性开拓创新精神的高端复合型人才。
热门院校项目:北京师范大学教育运营与管理方向、华东师范大学智能教育MBA项目
特色课程:教育经营与战略、教育政策与管理、教育经济学、教育管理学、教育运营管理案例分析等
08、人工智能方向
致力于培养具有优秀管理能力和创业精神、了解人工智能领域核心技术与前沿发展、熟悉人工智能应用场景与应用规则、具备企业数字化转型领导能力、拥有国际视野和社会责任感的人工智能领域高级管理人才,为促进人工智能核心技术与产业融合发展、国家相关战略规划落实储备尖端人才.
热门院校项目:上海交通大学安泰经济与管理学院人工智能MBA、中国科学院大学人工智能与应用班、北京邮电大学MBA人工智能产业创新方向、上海理工大学人工智能方向MBA
特色课程:工智能导论与前沿、人工智能程序设计(Python)、机器学习、深度学习与应用、管理科学与数据分析等
09、数字化方向
培养对数字经济本质具有深刻理解、了解全球数字经济发展趋势和国家数字经济产业政策、掌握数据要素价值创造方法、熟悉企业数字化转型模式、具备数字化转型领导力的优秀企业家,培养具有数字素养和数字能力的复合型、成长型、创新型管理人才。
热门院校项目:中央财经大学金融与大数据营销方向、北京科技大学大数据应用方向、中国科学院大学数字化转型班(数字经济方向)、上海外国语大学数字化营销方向MBA、江西财经大学数字化管理MBA
特色课程:大数据技术及应用、金融服务营销、商务数据分析、消费者行为分析、区块链与数字货币、数据模型与决策、管理信息系统、创新与创业管理等
10、心理学方向
致力于培养具有高度人文意识和创新意识、人际洞察力和前沿思维的高情商首席人才官。
热门院校项目:北京师范大学人力资源管理与应用心理MBA、华东师范大学人力资源与应用心理MBA项目
特色课程:劳动关系管理、心理测量与人员甄选、绩效评估与薪酬设计、应用心理学基础、幸福心理学、管理心理学、心理咨询技术、人力资源总监讲堂等
11、体育方向
涉及体育企业战略管理和体育产业管理实践,致力于培养熟悉中国体育产业发展规律、具备宽广国际视野、扎根本土实践、融通体育与商科的高端创新型人才,能够成为体育相关领域创新创业的引领者,以及在政府部门、企业、社会组织和大众传媒等机构胜任相关中高层管理工作的商界精英人才。
热门院校项目:北京体育大学体育方向、上海体育大学体育方向
特色课程:营销管理、体育企业战略管理、数字体育模式创新、运动项目管理实践、体育产业管理实践、体育企业创立与成长、国际顶级职业赛事运营管理、国际体育组织运营管理、国际职业体育俱乐部运营管理等
以上是目前国内主流的MBA院校项目方向,要注意不同院校项目底下还有细分方向,对应的课程侧重点和行业倾向也有不同,大家在选择时一定要和了解清楚!
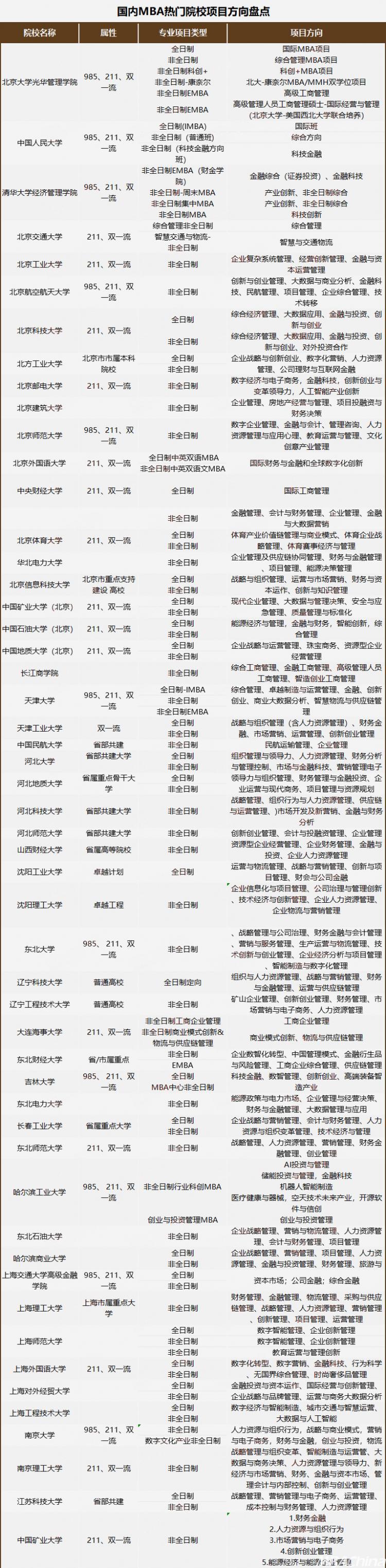
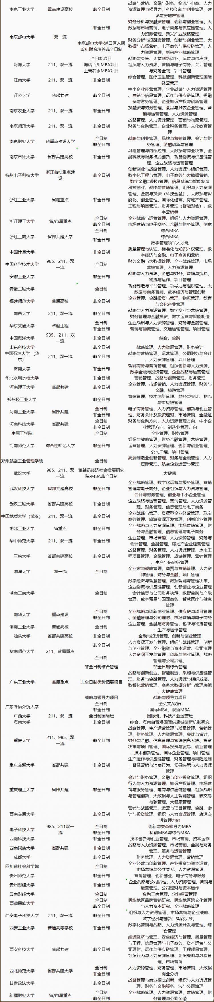
下面是小编汇总整理的2024MBA热门院校项目方向,同学们可以参考看下还有哪些研究方向以及不同项目方向下面的细分领域(以下信息根据最新招生简章纯手工整理,如有疏漏之处深感抱歉):


以上是各地区部分MBA热门院校项目研究方向,国内热门的MBA院校各自都有基于本身的学科优势、院校资源设立的特色方向,并且随着一些风口行业和领域的发展,MBA院校也在不断开设一些新的课程。
建议大家在择校择专是时多花时间了解下不同院校的项目特色和优势,从你的长期职业规划和目标行业考虑选择有深度和广度的院校项目!
返回列表